By
Tomás Battaglia
June 7, 2023
Updated
September 9, 2025
Source: Shutterstock
When it comes to achieving a specific goal or objective, getting all employees on board can be challenging
Especially when your team consists of individuals with different personalities, motivations, backgrounds and interests. As an employer, it is important to understand your employees’ individual needs to effectively engage them in meeting a common goal.Employee engagement is fundamental in today's organisations and is essential to increased productivity, greater employee satisfaction, and improved organisational success. Employee engagement goes beyond job satisfaction and involves all aspects of the employee experience. It is about creating a work environment that motivates employees to bring their best selves to work, feel valued, and contribute to the company's goals.
One of the most important things to remember when engaging different employees is to recognise their unique strengths and abilities. Doing so will enable them to use their talents in a way that contributes to the success of the project.
Another way to engage employees toward meeting a shared goal is by providing incentives and rewards for desired behaviours. This can include performance bonuses or recognition for exemplary performance or individual achievements. Providing meaningful benefits and perks is also always a good choice.
In this article, we talk about how to motivate and engage different employee work styles towards meeting shared goals.
Great leadership is vital to fostering collaboration in the workplace
All employees bring their own unique qualities to the workplace. With such a diverse range of individual preferences, it can be challenging to cater to each team member's preferred way of working. Balancing these differences poses a difficulty in fostering collaboration and ensuring adequate support for every team member.
This is where leadership plays a crucial part in order to keep everyone on the team focused and working towards the same direction. It is a big challenge to bring together a working group of different people that come from different environments, experiences and even countries.
Good leadership encompasses various aspects, such as envisioning a compelling future, establishing achievable goals, empowering others, offering guidance and support, and leading by example. It entails possessing effective communication skills, emotional intelligence, maintaining a positive attitude, and demonstrating critical thinking abilities to navigate challenging decision-making situations.
But what are these different working styles?
In any workplace, you'll encounter employees with diverse working styles. These styles are influenced by various factors, including personality traits, preferred methods of processing information, and approaches to problem-solving.
Understanding and appreciating these differences can significantly contribute to engaging employees towards meeting the same objective.
Here are some common working styles and their distinctive characteristics:
The logical worker
Logical workers, often referred to as drivers or doers, possess a strong desire to confront challenges directly. Driven by results and their analytical mindset, they fearlessly tackle tasks, demonstrating unwavering focus on achieving their objectives.
Recognised for their data-oriented approach and ability to confront problems head-on, these individuals possess a linear thinking style that enables them to channel their energy and concentration towards accomplishing their goals.
Nonetheless, due to their eagerness to dive into action, logical workers may occasionally neglect the importance of effectively communicating their intentions and progress to others. Furthermore, when confronted with tasks requiring extensive preparation, they may underestimate the significance of thorough planning.
The detail-oriented worker
Referred to as guardians or learners, individuals with this working style bring order and stability to their teams. Their pragmatic mindset and meticulous attention to detail contribute significantly to the success of projects and initiatives. While they excel in planning and strategizing, they may encounter challenges when executing their meticulously constructed plans.
Due to their risk-averse tendencies, guardians may be slower in adopting new ideas and suggestions. They prefer to thoroughly analyse and consider unfamiliar concepts before forging ahead. This is driven by their desire to minimise risks and ensure a well-thought-out decision-making process.
When paired with more action-oriented team members, however, guardians create a formidable and unstoppable team. The combination of their strategic thinking and the execution skills of their teammates results in a well-rounded and high-performing group.
The supportive employee
Individuals with an emotionally oriented work style exhibit a deep sense of expressiveness and supportiveness. Also described as integrators or lovers, they possess a natural talent for fostering relationships and creating a harmonious working environment. Collaboration is highly valued by these individuals, who prioritise working together towards shared goals.
This type of worker is sensitive towards the emotions of those around them. This enables them to facilitate effective team communications and gain a genuine understanding of the contextual nuances within a given situation. By leveraging their empathetic nature, they can successfully navigate interpersonal dynamics and foster a cooperative atmosphere.
Their ability to build strong relationships and promote teamwork is a valuable asset within any organisation. These individuals play a vital role in bridging gaps and ensuring that team members work together in sync towards a common objective.
The idea-oriented worker
Individuals with this working style are often regarded as pioneers, leaders, or big-picture thinkers. They have a remarkable ability to envision and articulate a compelling future, inspiring others to believe in their vision. They thrive on the excitement of taking risks and exploring limitless possibilities, serving as a tremendous source of energy within teams.
These workers excel at transforming obstacles into opportunities, demonstrating their resilience and adaptability. Their forward-thinking mindset enables them to see the potential in every challenge. However, their intense focus on the bigger picture can sometimes cause them to overlook important details or neglect follow-ups with other team members.

Source: Shutterstock
Employee engagement models you can implement
An employee engagement model serves as a comprehensive framework that encompasses various aspects of creating a positive work environment. It aims to cultivate feelings of happiness, satisfaction, care, value, respect, and trust among staff members. Recognising the holistic nature of employees' lives, both within and outside of work, is an integral part of this model.
These models extend beyond monetary compensation and conventional perks, acknowledging their importance while emphasising the significance of company culture. By implementing an employee engagement model, companies can foster an environment that supports and nurtures their workforce, promoting overall job satisfaction and enhancing employee well-being.
Here are a few of them:
The Zinger Model

The Zinger Employee Engagement Model is a comprehensive framework designed to enhance employee engagement within organisations. The model recognises the importance of fostering positive relationships and a sense of belonging among employees, providing them with opportunities to make a meaningful contribution and aligning their work with a larger purpose. Developed by David Zinger, this model emphasises four key elements that drive engagement:
- Connection (that can achieve better results)
- Significance (get acknowledged and recognised for your efforts
- Meaning (promoting authentic relations)
- Impact (long-term increased engagement)
This model is better fitting for workplaces that recognise the influence of spiritual, emotional, and mental energy levels on employees' professional relationships and performance.
The Gallup Model
-1.png?width=500&height=500&name=Slide2%20(2)-1.png)
The Gallup Employee Engagement Model is a widely recognised framework that focuses on enhancing employee engagement and driving organisational success. Developed by George Gallup, this model emphasises key elements such as clear expectations, ongoing feedback, opportunities for development, and a sense of purpose. One of the main tools of this model is through the employee’s answers of 12 questions and statements such as:
- At work, I have the opportunity to do what I do best every day.
- My supervisor, or someone at work, seems to care about me as a person.
- At work, my opinions seem to count.
- In the last six months, someone at work has talked to me about my progress.
- This last year, I have had opportunities to learn and grow.
The Gallup model is highly adaptable and applicable to teams of all sizes and across diverse industries. Its flexibility makes it particularly valuable for remote, hybrid, or distributed teams, allowing leadership to assess and gauge employee satisfaction and understand their teams.
The Kahn Model
-1.png?width=500&height=500&name=Slide2%20(4)-1.png)
The employee engagement model developed by organisational psychologist William Kahn, aptly named after him, places a strong emphasis on valuing employees and recognising their strengths within their respective roles. In essence, the Kahn model strives to create an environment where every employee feels secure in expressing their authentic selves at work, enabling them to leverage their individual strengths to achieve exceptional outcomes.
The comprehensive study outlining the Kahn model highlights three key outcomes for successful employee engagement: physical, cognitive, and emotional. According to Kahn, for employees to be truly and optimally engaged, they need to:
- Discover purpose in their work
- Experience a sense of psychological safety, enabling them to freely express their authentic selves at work without fear of negative repercussions
- Feel mentally and physically capable of fully engaging in their professional environment
This model is especially effective for companies seeking to foster a culture of openness, empathy, and compassion among their employees.
The Maslow Model
-1.png?width=500&height=500&name=Slide2%20(3)-1.png)
This particular model centres around the renowned hierarchy of needs theory by Abraham Maslow and its relevance to the employee experience within a workplace setting. Maslow's hierarchy outlines essential human needs in a pyramid structure, asserting that each level must be fulfilled before individuals can progress to the subsequent level. They are the following:
- Food, water, housing, clothing, sleep and others
- Safety
- Love and care
- Self-esteem
- Self-potential fulfilled
To foster employee engagement, it is essential to ensure that employees are at least satisfied at the foundational level, which includes meeting their basic financial needs and having adequate rest.
However, significant gains in employee engagement can be achieved by managers when they address the subsequent levels of the hierarchy.
Applying this concept to the workplace, here are some statements a business is likely to receive from employees (from least to most engaged):
- My primary motivation is financial; I lack enthusiasm and satisfaction, and I plan to leave as soon as an opportunity arises.
- I frequently take sick leave beyond necessary; I am dissatisfied with my team and manager, leading me to browse job advertisements.
- I experience a sense of belonging to something greater; although I enjoy working here, I may not necessarily recommend it to others due to limited prospects for personal growth.
- I consider myself an integral part of the organisation; I am engaged in productive work and achieve commendable results; I would only consider leaving if a significantly better opportunity presented itself, though I occasionally experience stress.
- I thoroughly enjoy working here; I am a high-performing individual who inspires others; I actively seek ways to assist and support my colleagues.
Due to the familiarity and simplicity of Maslow's original hierarchy, it can be more straightforward to effectively communicate and implement company-wide compared to other models.
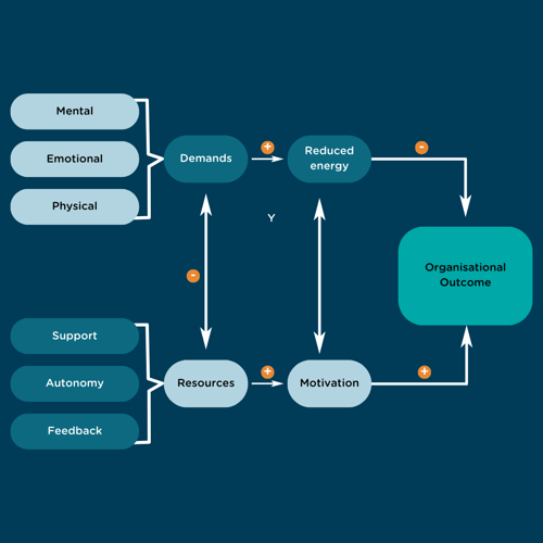
The JD-R Model
-1.png?width=500&height=500&name=Slide2%20(6)-1.png)
JD-R, which stands for Job Demands-Resources, is a framework that characterises workplace stress and strain as an imbalance between two fundamental components:
Job demands: Encompass a wide range of job-related factors, both physical and psychological, that impose costs on employees. These demands can manifest as work pressure, social stress, the exertion of effort, or the utilisation of skills.
Job resources: Elements within the work environment provide employees with valuable benefits and support. These resources can take the form of development opportunities, autonomy in decision-making, or clarity regarding their roles and responsibilities.
When job demands become excessively high, they can result in physical and mental exhaustion for employees, leading to diminished performance, heightened strain, decreased engagement, and potential health issues. When employees have access to ample job resources, they are more likely to reach their full potential, perform effectively, prevent burnout, and experience a sense of support and well-being.
This model can be particularly effective in addressing demanding roles, such as high-pressure or physically demanding jobs, as well as in companies that prioritise employee development and the provision of additional resources.
The AON-Hewitt Model
The AON-Hewitt model places significant emphasis on business outcomes as a fundamental outcome and catalyst for fostering strong employee engagement. It recognizes the direct impact engaged employees have on customer satisfaction and profitability.
The basics: This includes factors like employee benefits, job security, workplace safety, and promoting a healthy work-life balance.
Company practices: This involves fostering effective communication, promoting diversity and inclusion, and establishing a robust infrastructure within the organisation.
Work: This pertains to encouraging collaboration, empowering employees, and providing opportunities for autonomy in their roles.
Leadership: This encompasses the role of both middle management and senior managers in guiding and inspiring employees.
Performance: This includes implementing a well-defined career progression framework, offering further career opportunities, and recognising and rewarding employee achievements.
Company brand: This incorporates aspects such as corporate responsibility initiatives and the overall reputation of the company.
These elements collectively contribute to Say, Stay, and Strive, where employees express positive sentiments about their organisation, feel a sense of loyalty that encourages them to remain with the company, and are motivated to perform at their best.
As a result, these positive employee experiences lead to favourable business outcomes. The AON-Hewitt approach is well-suited for larger companies, thanks to its clear and effective messaging framework.
How to engage different employee working styles
In today's competitive business landscape, fostering employee engagement is more crucial than ever. Engaged employees are not only happier and more satisfied in their roles, but they also contribute significantly to the success of their organisations.
Recognising the importance of a motivated and committed workforce, companies constantly seek innovative ways to enhance employee engagement. There is a range of effective engagement ideas that can transform your workplace into a vibrant and fulfilling environment. Here are a few of them:
Encourage feedback
Creating a feedback culture within the company is crucial for promoting employee engagement. Employees should feel empowered to share their opinions, suggestions, and concerns without fear of retribution.
What your business can do:
Actively encourage feedback through various channels such as surveys, suggestion boxes, or even one on one’s. Supportive employees are great at this task, while Idea-oriented and Logical ones can benefit from listening to others, obtaining information and getting input from their teammates.
Promote collaboration
Promoting a collaborative work environment can foster employee engagement by encouraging teamwork, open communication, and the sharing of ideas will make employees feel a sense of belonging and value within the organisation.
What your business can do:
Implementing strategies such as cross-functional projects, team-building activities, and group problem-solving sessions can help to improve collaboration between Detail-Oriented and Idea-Oriented employees. While the first one's plan, the latter will act on their ideas and go straight to their goal. This type of company project can enhance the team's morale and productivity.
Empower employees
Empowering employees involves giving them the autonomy, resources, and authority to make decisions and take ownership of their work. When employees have a sense of control and influence over their job tasks and responsibilities, they are more likely to be engaged and motivated.
What your business can do:
Empowerment can be fostered through delegating authority, providing training and development opportunities while encouraging innovative thinking, and soliciting employee input. Supportive and Idea-Oriented employees will benefit most from this as they are the most sensitive to facilitating team connections, understanding others, inspiring and exploring new spaces.
How Airswift can help your global business
From our offices around the world, we connect international talent to a great variety of projects worldwide. The world of work is changing, and we understand the challenges your business is facing. With over 60 offices worldwide, 1,000 employees, and 9,000 contractors, we are the recruitment agency of choice for the most significant projects and have successfully placed professionals across a wide range of disciplines.
Partnering with Airswift offers an exceptional advantage for businesses seeking a comprehensive and adaptable solution. We have a portfolio tailored to meet the diverse needs of all enterprises,
Airswift provides expert management across the task of hiring, developing and retaining the best. We are the perfect partner when it comes to providing comprehensive services such as global mobility, workforce planning, immigration support, and contractor management.
Whether you are looking to customise your workforce as your business evolves, expand into new markets, or streamline operations during downsizing, Airswift is here to support you.
-1.png?width=500&height=500&name=Slide2%20(5)-1.png)